Introduction
Battery management system ( BMS ) is an electronic system which manages a battery or a pack of cells. It monitors and controls battery critical parameters, estimate its state, balancing and make sure that they operate in recommended safe conditions.A battery plays a key role in the fields of military, transportation, communication especially in portable devices like mobile phones, electric vehicles and appliances.The rechargeable electric battery is the most common and widespread device used to store electro-chemical energy for power systems.

There are two types of cells available in market are as follows:
Primary cells
Primary cells are non-rechargeable batteries which can be used once and after that they are thrown away which is why they are no longer used now.
Secondary cells
Secondary cells are rechargeable batteries which can be used several times by charging and discharging. Several types of rechargeable batteries are available like Lead acid, Ni-Cd, Ni-MH, Li-ion etc used in different applications. Among them Li-ion batteries are widely used in commercial applications due to their good performance, less memory effect, high specific capacity, high nominal voltage.
Battery Management System is basically defined as which manages, control and monitor the conditions of battery. There are various functions of battery where battery can perform are as follows:
- Voltage Measurement
- Current Measurement
- Temperature Measurement
- Cell Balancing
Block Diagram

This is the basic building block diagram of BMS. It consist of Battery pack , Battery monitoring IC , ATmega328 Controller , NodeMCU , Thinger.io for IoT Dashboard.
Battery Pack
In our project, we are using battery pack. Different types of batteries are available in market but we are basically focus on Lithium-Ion batteries because of its specifications. Lithium-ion batteries are used as energy storage in many electric devices, ranging from small battery packs used in cell phones or cameras to large battery systems for EVs or temporary energy storage for photovoltaic systems. Advantages of Li-ion batteries include high energy and power densities, long life, and lack of memory effect.
Battery Monitoring IC
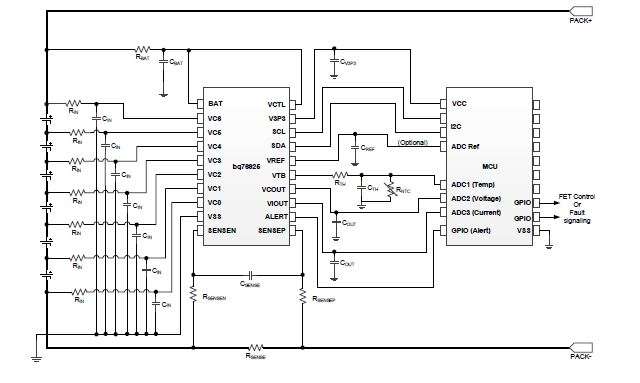
The BQ76925 host-controlled analog front end (AFE) is part of a complete pack monitoring, balancing, and protection system for 3, 4, 5, or 6-series cell Li-Ion and Li-Polymer batteries. The BQ76925 device allows a Host controller to monitor individual cell voltages, pack current and temperature easily.The Host may use this information to determine unsafe or faulty operating conditions such as over-voltage, under-voltage, over- temperature, over-current, cell-imbalance, state of charge, and state of health conditions. Cell input voltages are level shifted, multiplexed, scaled, and output for measurement by a Host ADC.

This is the diagram for the Battery Pack , IC BQ76925 , and the controller.
Thinger.io

Thinger.io is a cloud IoT Platform that provides every needed tool to prototype, scale and manage connected products in a very simple way. Our goal is democratize the use of IoT making it accessible to the hole world, and streamlining the development of big IoT projects.
To create your own dashboard use this link https://www.youtube.com/watch?v=rvAM3BCiHJs
Circuit Diagram

This is the simple circuit diagram for BMS.

This is circuit diagram of a Battery monitoring IC BQ76925.

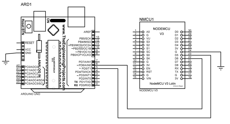
This is connection diagram for controllers.
Videos for BMS
Working Video for BMS
Thinger dashboard with incoming data from NodeMCU.
Conclusion
This project demonstrates a novel battery management system which actively monitors the critical parameters like voltage, capacity and performs as an active balancing of cells in a battery pack whenever required. The system is integrated with controller for monitoring and controlling purpose. Proposed battery management system continuously monitors each cell voltage in a battery pack and performs cell balancing if voltage difference between cells exceeds the threshold value. Then this data is display on cloud through IoT. We are using Thinger.io Platform. It access data from NodeMCU which having in built Wi-Fi facility. Design and validation of an efficient battery management system has been partially accomplished. Several imperative tasks viz., cell voltage, pack voltage and temperature of battery pack have been monitored and display and the cell balancing circuit design has been successfully tested as well.

